Beratung
Analyse von Bestandsanlagen, Empfehlungen für Instandsetzungen und Sanierungen, bis zur fertigen Ausschreibung
Als Kunde profitieren Sie von 30 Jahren Erfahrung in Planung und Ausführung.
Wir erstellen und Bearbeiten unsere Ausschreibungen mit ORCA Ava

Erneuerung und Instandsetzung
Wir helfen im Störfall bei der Fehlersuche und Instandsetzung von Bestandsanlagen.
Besser ist es, wenn es gar nicht zu Ausfällen kommt. Daher erneuern wir auch Schaltschränke und Schaltanlagen, bevor aus zum Ausfall kommt. Dies natürlich unter Berücksichtigung Ihrer betrieblichen Anforderungen
Planung
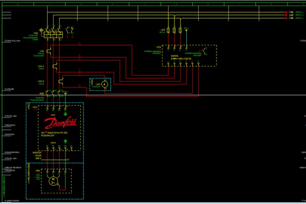
Wir planen und erstellen Elektrodokumentationen unter Verwendung der Programm ePlan P8 und ePlan 2024 / 2025. Neben den Schaltplänen werden auch Aufbaubilder, Kabelpläne und Stücklisten erstellt. Die Informationen werden als CAD-Dateien für die Fertigung bereitgestellt.
Für Werk- und Montageplanungen nutzen wir auch BricsCad – Damit auch bei der Auslieferung alles passt.

Programmierung
Wir erstellen Programme für SPS-Steuerungen und Prozessleitsysteme. Unter anderem kommen hier Systeme z.B. von Siemens wie das WINCC oder das Prozessleitsystem PCS7 zum Einsatz.
Schwerpunkt sind die Programmierung mit STEP7 und TIA-Portal. Wenn es sein muss, können wir aber auch noch in eine S5-Programm schauen.
Im Schnittstellenbereich kommt aber auch Hochsprachenprogrammierung zu Einsatz, um eine Verbindung von SPS zur IT-Welt zu schaffen.


Inbetriebnahme
- Wir errichten betriebsfertige Leistungen. Von der einzelnen Messung bis zur kompletten Schaltanlage.
- Wir erbringen die Leistungen überwiegend mit eigenem Personal. Subunternehmer und Leiharbeiter sind nicht so unser Ding.
- Umbauten von Bestandsanlagen sind unsere Domäne
Fortlaufender Support
- Best möglicher Support – Telefonisch und Vor-Ort
- Verfügbar je nach Servicelevel bis 24/7/365
- Auf Wunsch mit Ersatzteilvorhaltung abgestimmt auf die Kundenanlage

